İçeriğe atlaNavigasyona atla
  • Türkçe
  • English
  • Twitter
Öğrenci İşleri Daire Başkanlığı
  • Home
  • About Us
    • Duties
    • Mission & Vision
    • Work Processes
  • Legislation
  • Contact
    • Office Contact Information
    • Addresses and Telephone Numbers of Student Affairs Units
  1. Anasayfa
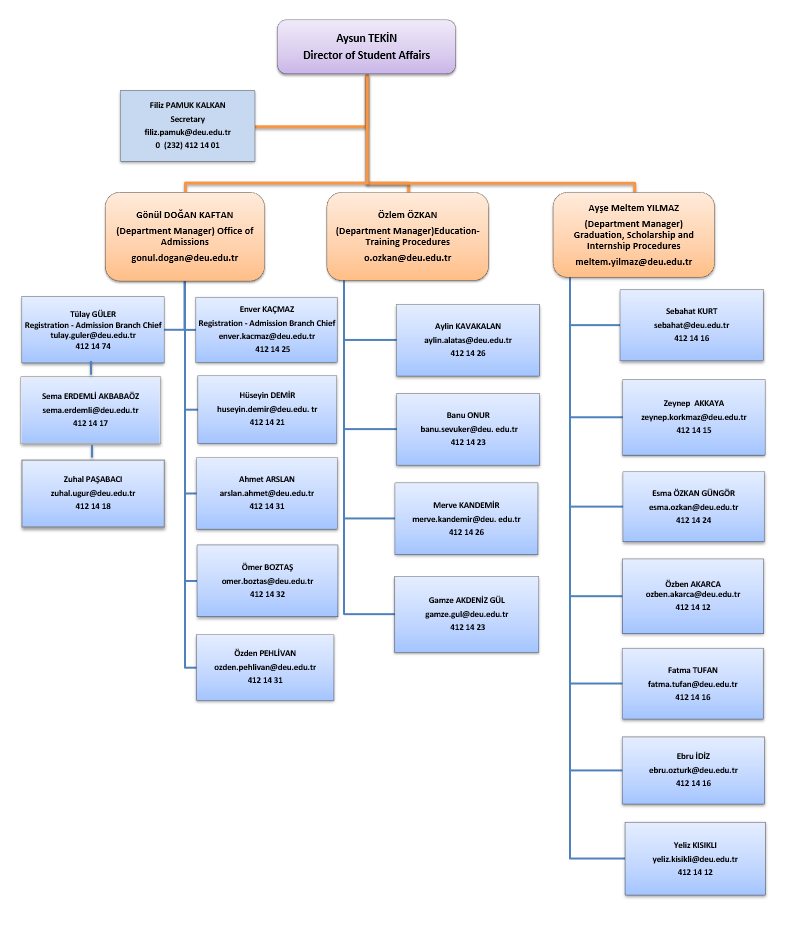
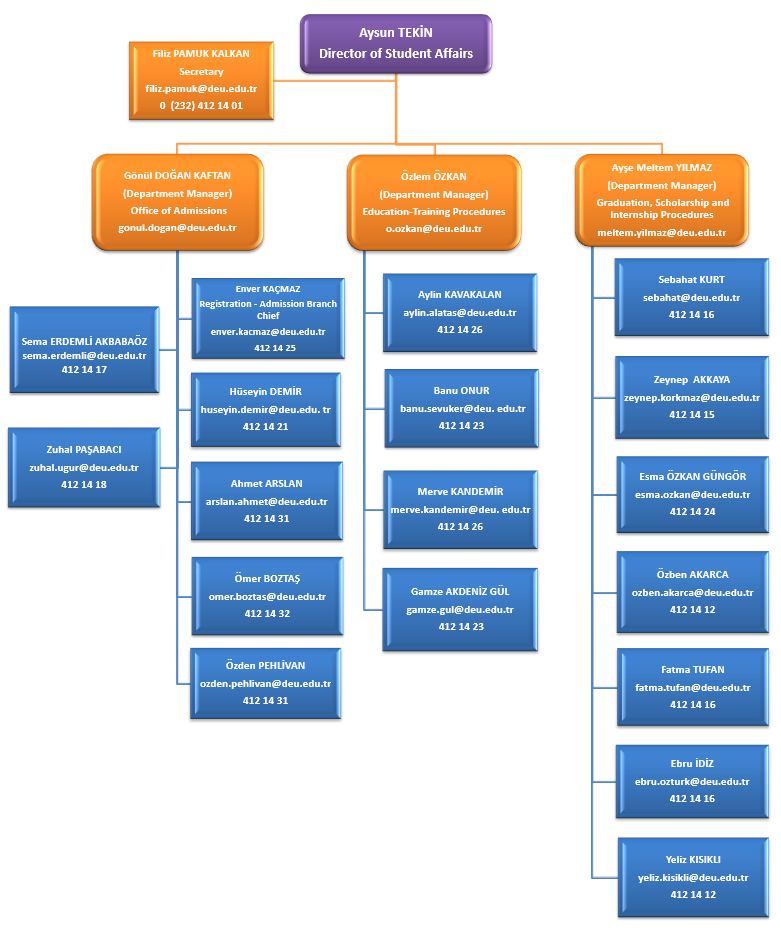
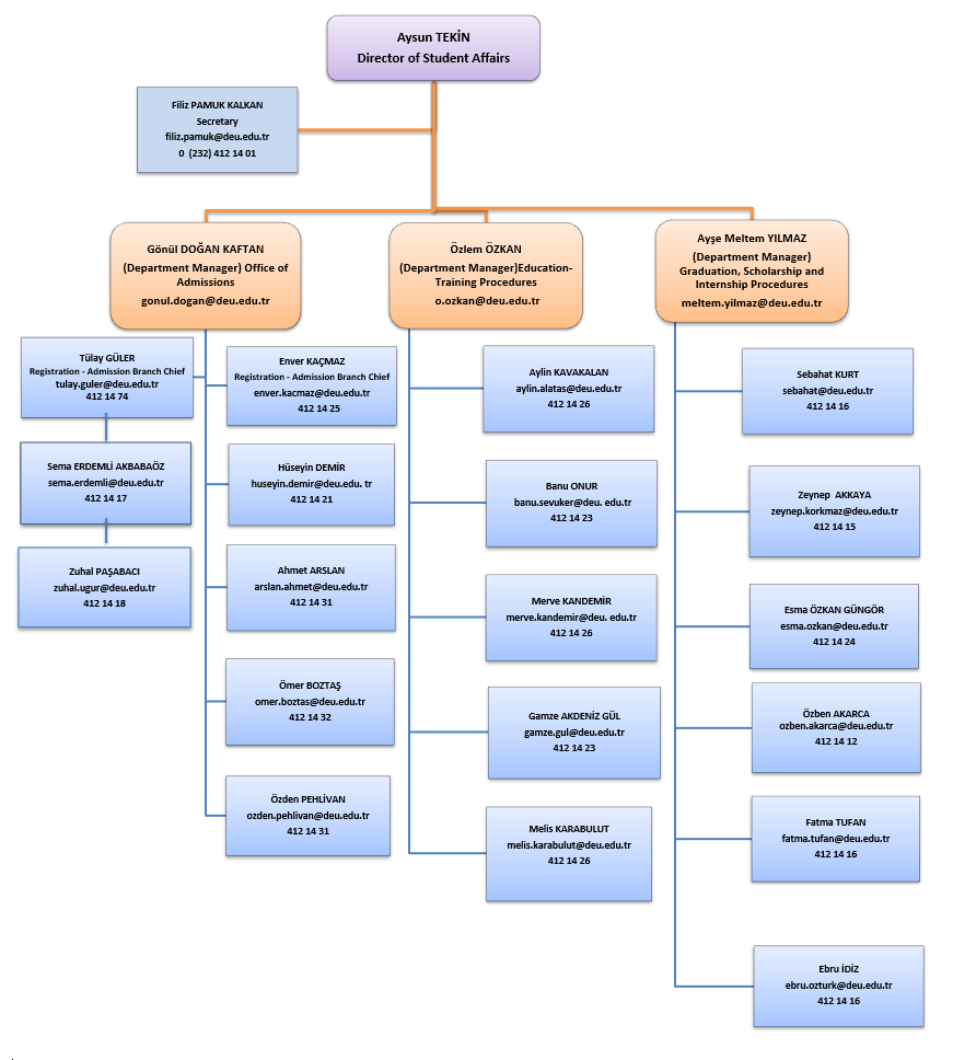
  2. Contact

  • Academic Calendar
  • International Student Admission
  • International Students Health Insurance
  • Residence Permit Application
  • Smart Card
  • Scholarships

 

© DEÜ - Öğrenci İşleri Daire Başkanlığı

Accessibility Options

Reset Settings

Accessibility Statement

Contrast

Grayscale

Text Layout Settings

Text Size

Letter Spacing

Word Spacing

Line Height

Text Align

Readable Font

Links Underline

Hide Images

Reading Guide

Focus Outline

Pause Animations